molduras metálicas

El sistema constructivo se integra mediante el uso de accesorios y perfiles de ensamble.
Estos componentes están elaborados con lámina Ternium Pintro.

canal inferior exterior

canal inferior interior

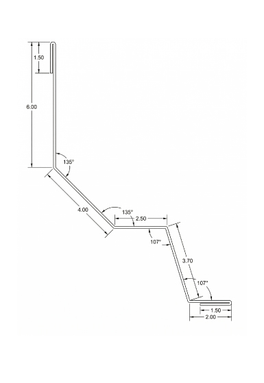
esquinero exterior

remate abierto

esquinero interior

remate cerrado

remate recto

tapagotero

caballate tipo 100 liso para galvatecho y multytecho

caballete tipo 100 -457 dentado para multytecho

Molduras a fabricación especial

tapagotero

  • Color: Blanco / Arena
  • Calibre: 24
  • Largo pieza: 3.05 m
  • Desarrollo: Variable
Espesor "A" Desarrollo
Pulgadas CM CM
1.5
9.11
25.31
2
10.38
26.58
2.5
11.65
27.85
3
12.92
29.12
4
15.46
31.66
5
18
34.20
6
20.54
36.74
7
23.08
39.28
8
25.62
41.82
9
28.18
44.38
10
30.70
46.90
11
33.24
49.44
12
35.78
51.98

botaguas lateral

  • Color: Blanco / Arena
  • Calibre: 24
  • Largo pieza: 3.05 m
  • Desarrollo: 21.20 cm

gotero lateral recto

  • Color: Blanco / Arena
  • Calibre: 24
  • Largo pieza: 3.05 m
  • Desarrollo: 21.20 cm
Espesor "A" Desarrollo
Pulgadas CM CM
1.5
9.11
30.97
2
10.38
32.24
2.5
11.65
33.51
3
12.92
34.78
4
15.46
37.32
5
18
39.86
6
20.54
42.40
7
23.08
44.94
8
25.62
47.48
9
28.18
50.04
10
30.70
52.56
11
33.24
55.10
12
35.78
57.64